|
|
||||||||||||||||||||||||||||||||||||||||||||||||||||||||||||||||||||||
|
宽带射频同步数字分配单频网技术 TV + FM + DTV + CMMB 宽带多业务共生无线覆盖平台 |
||||||||||||||||||||||||||||||||||||||||||||||||||||||||||||||||||||||
|
|
● 已调波同频谱分配同步发射
载频/调制度/瞬时调制延时完全一致
射频同步保护率→0dB
单频组网无缝隙连续覆盖
真正支持多台同步信号交叠覆盖(蜂窝网)
● 数字化处理与传输分配
构建大规模同步覆盖网
已调波信号高质量复制再生
数字已调波时延均衡控制
数字已调波预失真矫正
● 积木式配置宽带传输平台
支持多信道业务复用
MMDS微波多信道传输模式(可选配置)
C/DWDM光复用传输模式(可选配置)
● 可扩展多业务集成
数字信道带宽灵活配置
支持:调频/模拟电视/数字电视/CMMB业务集成
VERY IMPORTANT TIPS:
1. 小功率“蜂窝”组网无线同步覆盖,较之大功率单点发射覆盖,其同频干扰距离和区域大幅度减少。这将极大地简化周边地区的频率协调工作。 2. 利用小功率“蜂窝”组网无线同步覆盖技术,扩展延伸现状无线发射台站的覆盖区域,由于同频干扰区域的扩大非常有限,基本无需再做周边地区的频率协调。 3. 小功率“蜂窝”组网无线同步覆盖技术,为统筹使用有限的频道资源,开办更多的广播电视无线覆盖业务,提供了全新技术手段和资源空间。 3. 小功率、宽带多业务“蜂窝”组网无线同步覆盖,将是未来广播电视覆盖的发展趋势。
|
大功率单点发射台形成同频干扰区域的半径大约是 其有效覆盖半径的6倍!
|
||||||||||||||||||||||||||||||||||||||||||||||||||||||||||||||||||||
|
小功率多点同步发射构建的SFN单频网,虽然就单点而言,其同频干扰半径仍为覆盖半径的6倍。但就覆盖网整体而言,同频干扰区域则大大缩小。这将极大地简化周边地区的频率协调。为进一步高效配置频率资源,扩大有效覆盖,创造了全新的空间。 |
||||||||||||||||||||||||||||||||||||||||||||||||||||||||||||||||||||||
|
| ||||||||||||||||||||||||||||||||||||||||||||||||||||||||||||||||||||||
|
宽带射频同步数字分配单频网技术平台融数字与模拟相兼容,集广播、电视、数据等多业务于一体,采用中小功率构建区域性宽带多信道单频网,甚至是宽带邻频同步覆盖网。 由于是中小功率同步组网,单点发射功率对网外的同、邻频干扰大大减小,极大地简化了与网外的频 率协调与指配工作。该技术代表着目前广播电视无线同步覆盖的最高水平,也是未来广播电视无线覆盖网建设的发展趋势。
Synchro-BBN TM 2011SFN 宽带射频同步数字分配系统
|
||||||||||||||||||||||||||||||||||||||||||||||||||||||||||||||||||||||
|
全自动数字时延均衡控制 |
||||||||||||||||||||||||||||||||||||||||||||||||||||||||||||||||||||||
|
|
||||||||||||||||||||||||||||||||||||||||||||||||||||||||||||||||||||||
|
智能非线性预失真矫正 |
||||||||||||||||||||||||||||||||||||||||||||||||||||||||||||||||||||||
|
|
||||||||||||||||||||||||||||||||||||||||||||||||||||||||||||||||||||||
|
EliteTek� 高速公路广播电视无线覆盖链系统 北京工田电子科技发展有限公司2011年巨献
一.覆盖目标 1-1. 广播电视高速公路同步发射,小功率链式组网覆盖。 1-2. 支持多信道FM同步发射(FM-SFN)和CMMB单频网(CMMB-SFN)集成式覆盖。
二.技术特征 2-1. 数字射频已调波同步技术/最佳同步覆盖效果/低功率同频组网 2-2. FM+CMMB宽带集成业务平台/积木化可扩展结构 2-3. 光纤数字射频同步传输链路/系统无GPS依赖 2-4. 圆极化定向集束发射/实现理想路面覆盖/简化周边干扰协调
三.系统方案设计原则 本系统方案的设计,遵循下列原则: a.基于系统集中共源调制,数字化射频已调波传输联网,射频传输时延均衡处理技术。实现宽带多频点FM广播和CMMB移动多媒体广播的单频组网链式覆盖。该技术方式,是目前构建FM同步广播、数字电视单频网实践效果最佳的技术途径。 b.本方案设计,采用低功率发射(30W)和圆极化定向集束发射,实现高速公路沿途的区域性链式覆盖。最大限度地减少向周边地区和空中的无用发射,以简化周边地区的频率协调和航管电磁兼容的协调。此外,低功率发射亦将极大地提高系统的可靠性。 c.FM频段具有设置多频点广播能力。 鉴于本系统能够将高场强覆盖有效地集中和约束在高速公路路面的有限区域,可以极大地简化与周边地区的频率协调工作,这为路面区域实现多频点覆盖提供了可能性。 d.考虑到,CMMB接收终端即将成为乘用汽车的标准出厂配置,高速公路将是未来受众群体的重点区域和业务市场,本系统设计具备CMMB或其它地面数字电视业务的扩展能力。 e.同步发射站为一体化室外设备,且为模块化组合设计。具备从单频点FM广播向多频点FM广播和CMMB集成平台的扩展能力。 f.系统具备网管监控功能和数字水印认证防插播功能。
四.系统技术描述 高速公路广播电视无线覆盖链系统的核心技术,是将FM和CMMB节目信号进行共源调制,形成多信道的已调波群,再通过特别设计的数字化同步光传输系统分配至各同步发射台,最后以圆极化定向集束方式沿高速公路发射,从而实现同频组网的多信道链状覆盖。
同频交叠覆盖 定向集束发射 链式无线组网
4-1. 系统原理 系统前端的数字射频同步传输机,将20MHz带宽的多频点FM射频信号与8MHz带宽的CMMB射频信号集成到30MHz带宽内,经数字化处理后进入光缆进行传输分配。
高速公路无线覆盖链路传输发射系统
数字化的射频已调波群(光信号),通过光缆传输到高速公路沿线的各同步发射基站,经有源或无源的节点分支器取出光信号,馈送至同步发射基站桅杆上的ODU室外单元。ODU中的数字射频同步引擎对接收到的数字化射频信号进行时统均衡后,解析还原为宽带的模拟射频信号。该宽带射频信号包含有多频点的FM信号和CMMB信号频谱,经频谱分离后,变换为相应发射频率的高质量射频激励信号,再由接续的功放和天线发射出去。为保证高速移动接收的质量和兼顾不同极化方式的车载接收天线,覆盖方式采用圆极化定向集束发射。
4-2. 前端设备 系统的前端,由FM调制器、CMMB激励器、数字射频同步传输机构成。在87MHz至108MHz调频广播频段,可以根据需要配置多路调频广播信道。CMMB激励器的中心频率设定在113MHz。射频信号总带宽为30MHz。
FM + CMMB 宽带已调波射频频谱图
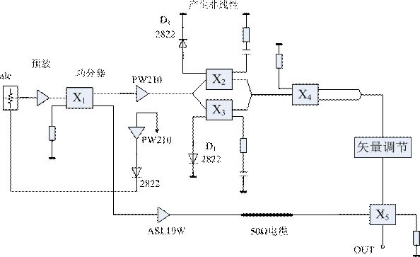
数字射频同步传输机,对集成了FM和CMMB射频已调波群,进行射频A/D数字化采样,数字化处理,水印编码,CPRI/OBSAI数据帧格式封包,电光变换与光发射。光发射模块可以根据传输距离及光纤特性配置不同的波长(1310nm/1550nm)和发射功率(-3dBm~0dBm)。
数字射频同步传输机原理框图
数字射频同步传输机,内置GSM MODEM,能够与远程的系统网管平台进行联网,进行远程的工作状态检测与参数控制。
4-3. 同步发射站设备 同步发射站的设备,全部为室外单元,即ODU。ODU包括数字射频同步引擎,FM发射机,CMMB(UHF)发射机,FM发射天线,CMMB发射天线。全部室外设备为自然风冷却防水设计。
4-3-1. 数字射频同步引擎 数字射频同步引擎将来自光缆系统传输的数字光信号,按CPRI/OBSAI协议解析为射频信号数据流,进行数字水印安全认证,重构系统同步时钟(时标和频标)。数字水印安全认证,是节目防插播安全播出的重要环节。系统时钟将提供给后续的上变频器作为参考基准源,以获得高精度同步发射频率。射频信号数据流,经时统均衡处理后,经DAC还原为FM+CMMB射频已调波群,并且各同步发射台的传输时延是精准同步的。
数字射频同步引擎原理框图
数字射频同步引擎内置有GSM MODEM,可以实现数字射频同步引擎工作参数的远程监控。GSM MODEM还配置有3路RS-485数据接口,可以接驳FM发射机和CMMB发射机单元,进行监控。
4-3-1. FM发射机 FM发射机为室外风冷设计。高速公路广播电视无线同步覆盖本系统支持多信道FM广播覆盖。小功率覆盖时,发射机可以宽带工作。单信道发射功率大于5W时,建议采用单信道发射机,由多工器合成后发射。 发射机设有前置滤波器,将欲发射的FM信号从FM+CMMB射频已调波群中分离出来。发射机宽带工作时,滤波器通带为87MHz~108MHz。发射机单信道工作时,滤波器带宽为200KHz,工作频率与发射频率相对应。
FM发射机原理框图
4-3-2. CMMB发射机 CMMB发射机为室外风冷设计。发射机为单信道工作。FM+CMMB射频已调波群通过声表滤波器,提取出113MHz中心频率的CMMB射频信号,再经上变频成为UHF发射频率。上变频本振精确锁定于系统同步时钟,确保各同步发射台的载频精密同步。
CMMB发射机原理框图
五.圆极化FM定向集束发射天线 本技术方案的总体思路是,以小功率同步发射组网,通过圆极化的高增益集束式定向发射天线,实现高速公路目标区域的高效覆盖。在获得高速公路沿线良好覆盖的同时,最大限度地减少对周边地区的同频干扰,以期频率协调工作的简化,甚至无需协调。天线发射单元,经过垂直组阵,同时辅以适当的机械下倾,可以将发射波束强制压低,既可以进一步提高高速公路路面的覆盖场强,亦能够改善天空方向的无用辐射,有利与民航空管的电磁兼容协调。圆极化发射,可以兼顾不同极化方式的车载接收天线。 在工程组网中,将根据实际的情况配置单定向发射天线或双定向发射天线。
4层圆极化FM定向集束式发射天线参数
4层双方向发射天线水平与垂直方向图
4层单方向发射天线水平与垂直方向图
发射天线垂直组阵示意图
高速公路 FM + CMMB 同步发射塔
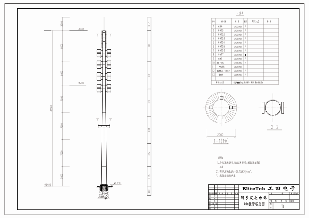
同步发射塔为40m高的独立钢管塔,塔尖设有3.5m的避雷针。CMMB天线阵列(预留)置于钢管塔顶部40m-38m段,FM天线置于钢管塔的38m-30m段,发射机系统置于钢管塔的15m位置,工作平台在14m高度。钢管塔座落于9m深的钢筋混凝土基础上。钢管塔的设计风压取值Wo=0.45KN/m2,抗震设防烈度为8度。
六.覆盖试算 鉴于高速公路覆盖的收听对象是汽车移动接收,建议使用单声道模式进行FM广播。为提高路面区域的覆盖场强,并兼顾不同形式的车载接收天线,采用双向强定向园极化天线和单向强定向高增益园极化天线进行发射覆盖。 本覆盖方案核心:①以低功率发射,简化新频率启用的难度; ②通过高增益圆极化发射天线,实现路面区域的有效覆盖;③发射天线阵列的强指向性设计,极大地降低了向其它周边地区和空中的无用发射,基本无需进行周边地区的频率协调和航管电磁兼容的协调。工程实施中,仅需在高速公路沿途寻找“相对干净”的频率即可。 双向辐射定向天线的增益为15dBi,单向辐射定向天线的增益为18dBi。FM发射天线挂高34米,路面覆盖场强门限按60dBμV/m(10米接收高度)计算。根据ITU-R P.370传播模型,同步发射台的功率在30W量级即可满足要求。在本案例中, 高速公路总长度约为120Km,且是复线建设。其中约一半路程的复线需要分别独立覆盖。为此,这条高速路共需10个同步发射站点,同步发射站的间距约为18Km。 符合构建FM同步广播和CMMB单频网的要求。
高速公路无线同步覆盖链示意图 |
||||||||||||||||||||||||||||||||||||||||||||||||||||||||||||||||||||||
北京尊龙时凯电子科技有限公司 Copyright© 2019-2025 京ICP备08100917号